体育交流的底色是互相尊重,而一份有诚意的道歉,是弥补伤害、重建信任的基本前提。
截至目前,关于皇马球员赫伊森的争议仍难以淡去,《阿斯报》《马卡报》等外国媒体跟进报道。
事情出现到现在,球迷仍未看到俱乐部与球员本该有的态度与诚意。说一句道歉的话,真的有那么难吗?
从维尼修斯被种族歧视的鼎力支持,到赫伊森社媒分享种族歧视内容却不下场回应。
不得不说,作为世界顶级足球豪门的皇马,这波的确败了不少中国球迷本有的好感。
作为一家顶级豪门,究竟应当如何对球员的场外争议进行回应妥善处理,实际上早在近9年前,切尔西就交出了一份堪称完美的答卷!
2017年,切尔西小将肯尼迪在球队来华热身赛期间,突然在个人社交媒体发布了一个说有葡萄牙语脏话的视频,嘲讽一名中国保安。
事情一被球迷发现,其行为瞬间引发争议!
就在不久后,切尔西官方进行回应,展现了对球员肯尼迪错误行为的正视。
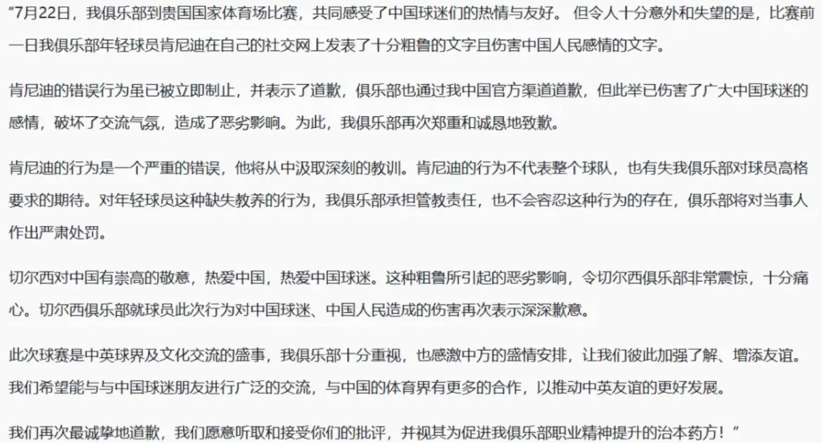
最初,切尔西官方先在国内社媒平台也就是微博首先温和致歉,后迅速在俱乐部官网发布了中英双语的正式道歉信,并同步至了海外社媒平台。
面对自家球员的争议行为,切尔西将俱乐部的诚恳道歉态度置于全球视野下,明确彰显了官方立场!
这则致歉书,真可谓是言辞诚恳、情真意切,堪称是一份完美模板,其中提到:
「肯尼迪的错误行为虽已被立即制止,并表示了道歉,俱乐部也通过中国官方渠道道歉,但此举已伤害了广大中国球迷的感情,破坏了交流气氛,造成了恶劣影响。」
「为此,我俱乐部再次郑重和诚恳地致歉。」
「肯尼迪的行为是一个严重的错误,他将从中汲取深刻的教训。」
「切尔西对中国有崇高的敬意,热爱中国,热爱中国球迷。这种粗鲁所引起的恶劣影响,令切尔西俱乐部非常震惊,十分痛心。切尔西俱乐部就球员此次行为对中国球迷、中国人民造成的伤害再次表示深深歉意。」
因个人行为引起争议后,肯尼迪在个人社交媒体发布了三则消息进行道歉。
「我想在此道歉,对中国人民的冒犯是无意的,我很抱歉!」
「我非常喜爱中国这个国家,对于中国人民给予我们的热情接待满怀感谢,感谢所有的支持,希望你们能原谅我,在此我诚挚地道歉!」
在这次争议中,切尔西明确指出:肯尼迪的行为十分粗鲁缺失教养,将其定性为严重错误,主动承担管教责任并承诺严肃处罚,将球员排除出了亚洲行阵容。
肯尼迪则在个人社媒进行了正确的回应,这位当时小有名气的巴西天才,后来基本无缘切尔西球队大名单。
现如今,30岁的肯尼迪正从西乙球队巴拉多利德租借至墨西哥球队帕丘卡效力,个人身价为70万欧元。
切尔西的道歉,既有对中国人民感情的尊重,也有实打实的行动,以诚恳的态度平息了事态。
反观这次赫伊森的争议,球员转发争议内容,被发现后只以误触试图搪塞,俱乐部的态度尽显敷衍,所谓的道歉竟仅限于官方微博超话!
因此,被球迷解读为俱乐部只是想应付中国球迷,不愿在国际舆论中明确承认俱乐部与球员在种族歧视态度上的错误。
更令人心寒的是,皇马并非是首次陷入此类争议,其前俱乐部主席孙子曾有辱华言论,即便有中国大使馆提出严正交涉,彼时俱乐部并未进行应有的回应。
从2017年的切尔西球员肯尼迪,到2026年的皇马球员赫伊森,时隔近九年的两次事情颇为相似,但两家俱乐部的态度却截然不同。
如果此前没有类似的事,可能我们还并不清楚正确的态度是怎样的。但这一次,先有俱乐部官方发声迅速力挺维尼修斯,又有过往切尔西对肯尼迪争议的回应作为对比。
这事进行到现在,其实已经足以让人们清楚看到到底何为真诚的反思,何为敷衍的应付!
体育无国界,尊重是相互的。切尔西与皇马的态度对比,并非简单的俱乐部公关能力差异,也是对中国市场、中国人民是否真正抱有尊重的体现。
有诚意的道歉,从来不是一句无意的手滑误触,而是敢于指出自家球员的错误,以实际行动彰显作为足球豪门的担当与表率。
对于重视发展海外市场的世界顶级足球俱乐部而言,要想赢得全世界各地球迷的喜爱与支持,最重要的一点就是相互尊重。
敷衍的特供版道歉,换不来真正的谅解。唯有拿出真诚的态度、切实的行动,才能守住体育交流的初心!